Sales pricing is maintained in your BC system. Your commercebuild webstore automatically checks for the best price available to the webstore user, when they visit the item page.
This powerful commercebuild feature fully supports your B2B and B2C webstore, utilizes the flexible pricing options within BC, and ensures you only need to maintain your prices in one place.
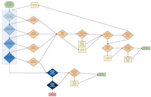
Best Price
The best price is the lowest permissible price with the highest permissible line discount on a given date. Business Central automatically calculates this when it inserts the unit price and the line discount percentage for items on new Sales Order.
- Business Central checks the combination of the bill-to customer and the item and then calculates the applicable unit price and line discount percentage, using the following criteria:
- Does the customer have a price/discount agreement, or does the customer belong to a group that does?
- Is the item or the item discount group on the line included in any of these price/discount agreements?
- Is the order date (or the posting date for the invoice and credit memo) within the starting and ending date of the price/discount agreement?
- Is a unit of measure code specified? If so, Business Central checks for prices/discounts with the same unit of measure code, and prices/discounts with no unit of measure code.
- Business Central checks whether any price/discount agreements apply to information on the document or journal line, and then inserts the applicable unit price and line discount percentage using the following criteria:
- Is there a minimum quantity requirement in the price/discount agreement that is fulfilled?
- Is there a currency requirement in the price/discount agreement that is fulfilled? If so, the lowest price and the highest line discount for that currency are inserted, even if local currency would provide a better price. If there is no price/discount agreement for the specified currency code, Business Central inserts the lowest price and the highest line discount in your local currency.
If no special price can be calculated for the item on the line, then either the last direct cost or the unit price from the item card is inserted.
